首页旅文免税-正文

全文来了!本月起海南实行离岛免税商品溯源管理

2021-08-05 15:24:47点击量:69029

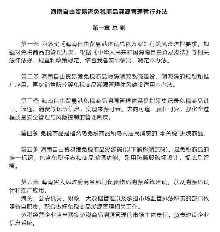
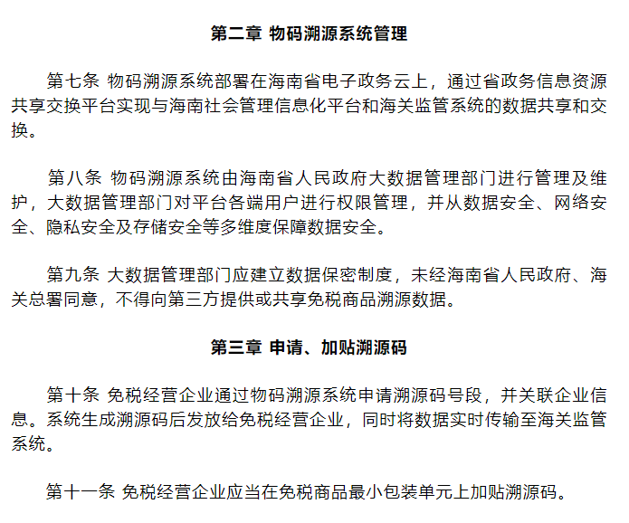
日前,海南出台《海南自由贸易港免税商品溯源管理暂行办法》,对免税商品物码溯源系统建设、溯源码的规划和推广应用、再次销售防控等免税商品溯源管理体系建设进行统一规范。

什么是离岛免税商品溯源码?

溯源码是免税商品的唯一标识,包含“海南离岛免税商品溯源码”字样、防伪二维码、海南免税专属LOGO,以及“关税未付、禁止倒卖”警示语。溯源码加贴在离岛免税商品最小包装单元上,具有防撕毁破坏功能,即使揭底也能留痕保留溯源信息。

免税经营企业通过物码溯源系统申请溯源码号段,并关联企业信息,系统生成溯源码后发放给免税经营企业。企业在入库环节加贴溯源码并激活,在销售环节从海关监管系统关联商品名称、经营主体、经营门店、销售、提货等信息。

微信截图_20210805152231.png
微信截图_20210805152244.png
微信截图_20210805152302.png


责任编辑:袁勤权

来源:

推荐

热点

视频