2024-10-17 10:43:37点击量:157881
今年以来,不少企业开始挂牌出让海南资产!
今年3月,路透社报道称,复星国际旗下的三亚亚特兰蒂斯正在谋求出让全部或部分权益;
此前,三亚天房洲际酒店作为天房商业(天津)有限公司的债权的主要资产包,在京东拍卖上上架出售。
近日,又有央企挂出三亚资产,原因则是“用于优化财务状况和营运资金”。
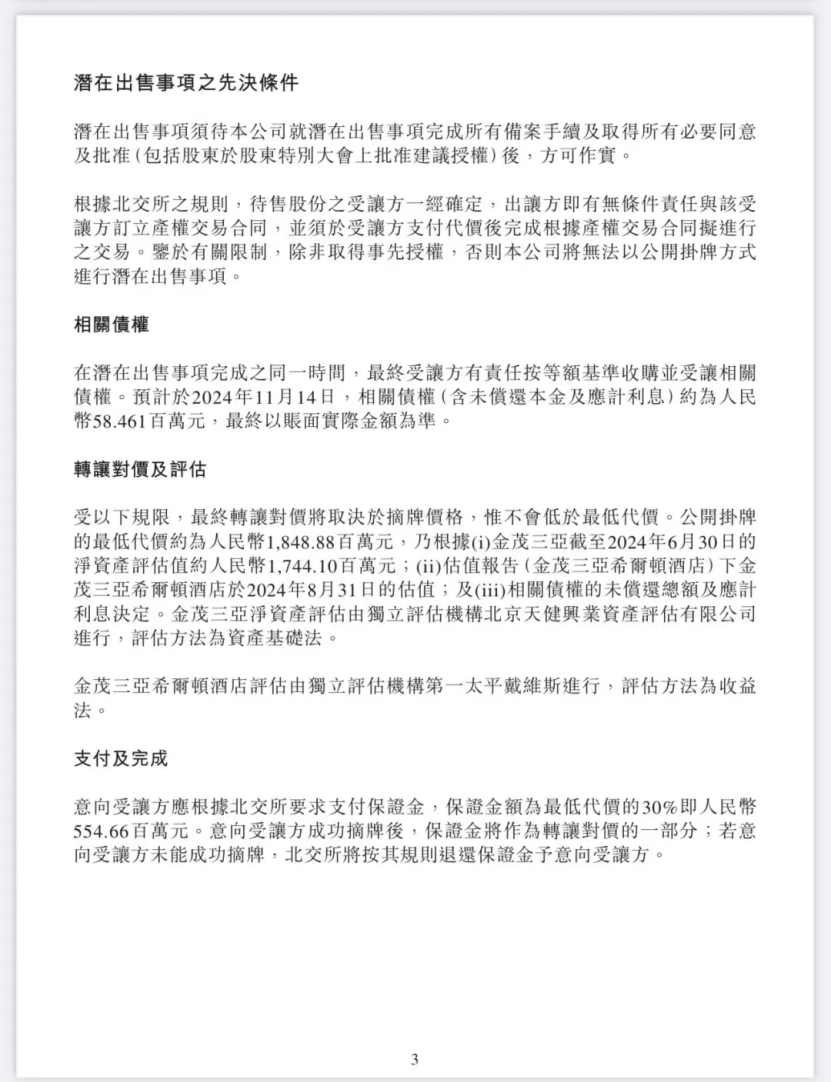
10月15日,中国金茂控股集团有限公司宣布,董事会已批准通过北京产权交易所(北交所)公开挂牌转让方式出售金茂三亚100%股权及相关债权。
公告截图
公告显示,于本公告日期,待售股份为中国金茂间接全资附属公司金茂三亚的全部股权,而相关债权为海南金茂对金茂三亚于2024年11月14日的债权余额(含未偿还本金及应计利息),相关债权预计约为人民币5846.1万元。
公告截图
根据相关中国法律及法规,潜在出售事项拟透过北交所进行公开挂牌交易,而成功摘牌方(作为最终受让方)亦须根据北交所规定与金茂集团及海南金茂(作为出让方)订立产权交易合同。意向受让方需缴纳保证金,金额为最低代价的30%,即5.5466亿元人民币,而最低代价约为18.4888亿元人民币。
公告截图
公开挂牌的最低代价约为人民币18.49亿元,预计带来13.71亿元除税前收益,用于优化财务状况和营运资金。
根据金茂三亚截至2024年6月30日的净资产评估值约人民币1,744.10百万元;
估值报告(金茂三亚希尔顿酒店)下金茂三亚希尔顿酒店于2024年8月31日的估值;及相关债权的未偿还总额及应计利息决定。
公告截图
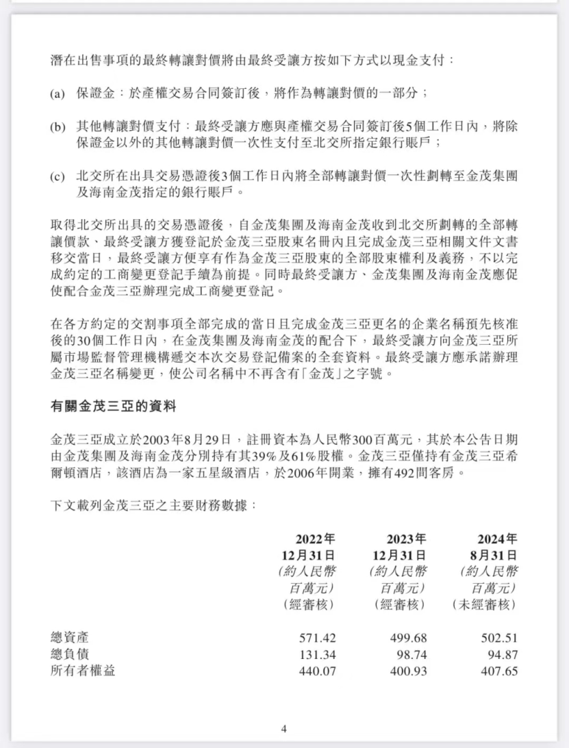
公告显示,金茂三亚成立于2003年8月29日,注册资本为人民币300百万元,其于本公告日期由金茂集团及海南金茂分别持有其39%及61%股权。
公告截图
金茂三亚仅持有金茂三亚希尔顿酒店,位于三亚亚龙湾,是希尔顿国际在中国的第一家全球度假村。
该酒店为一家五星级酒店,于2006年开业,拥有492间客房。
另外,公开资料显示,2024年上半年,中国金茂核心归母净利润(不含投资物业公平值收益)同比大幅上涨174%。在开发销售上,上半年中国金茂录得签约销售额445亿元;上半年累计回款413亿元,回款率93%。
责任编辑:瑞启
来源:网易海南房产

首次牵手桥头地瓜!京东赋能・桥头地瓜产业基地授牌暨京东全网上线销售启动仪式在海南澄迈圆满举行

肯德基×迪士尼首度合作: 全球票房破10亿美元的史迪奇,为什么把中国"首次"给了肯德基?

海南自贸港封关运作的重要节点(二)

海南自贸港封关运作的关键(一)